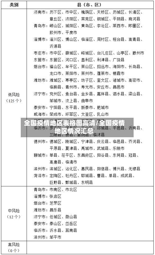
全国疫情地区表格图高清/全国疫情地区情况汇总
浙江省范围内乘站高铁要几小时的核酸结果?
〖壹〗、省内出行:前往浙江省内的旅客,测温验码后可正常进站乘车。省外出行:前往省外的旅客,须持有48小时内核酸检测阴性证明方可进站乘车 。

〖贰〗 、须持48小时核酸检测证明 有本土阳性个案报告省份旅居史的(返)穗人员建议持48小时核酸结果 ,并在抵穗后在火车站或就近做一次核酸检测,并自我健康观察14天。

〖叁〗、坐高铁是需要48小时核酸的。在疫情防控期间,乘坐高铁的具体要求如下:核酸检测:乘客需要提供48小时内的核酸检测阴性报告 。如果乘客在高铁站发现自己没有做核酸检测 ,可以在高铁站点的临时核酸检测站点进行检测,不过要注意,不同地区关于高铁站点的核酸检测是否收费的规定是不一样的。

〖肆〗、高铁站点做了核酸检测之后 ,一般6~12个小时左右就能够出结果的,最迟基本上是不会超过24小时。乘客们在高铁站点想要做核酸检测,需要有高铁的票据 ,高铁票据可以是纸质的车票,也可以是电子版的车票,这样就可以做核酸检测了 。
东西湖区高低风险地区汇总名单表格一览
武汉东西湖区高低风险地区名单截至2022年11月25日9:00 ,武汉东西湖区有高低风险地区,共63处高风险,1处低风险。
高风险地区(1个):富阳区咕甜全球母婴店(咕甜全球进口母婴生活馆)。
这样打印中高风险地区最新名单:从网上找到中高风险地区的最新名单 。复制粘贴到Excel表格。设置打印区域。最后打印 。

新型冠状病毒疫情地图是如何绘制的?
〖壹〗 、地图绘制选取数据:在Excel中选中包含省份名称和确诊人数的数据区域。插入地图:依次点击“插入” - “选取地图或者推荐的图表 ” - “选取着色地图” - “确定”。
〖贰〗、新型冠状病毒手抄报(A3纸)绘制步骤如下:准备工具与材料A3纸、铅笔 、橡皮擦、彩色笔(彩铅或水笔)、勾线笔。确定主题并设计标题选取核心主题(如“抗击疫情,逆行先锋 ”) ,用艺术字形式呈现,并涂色增强视觉效果 。示例:标题可设计为渐变色或立体效果,搭配病毒图案装饰。
〖叁〗 、综合新闻客户端:百度、腾讯、UC(阿里) 、今日头条专题界面与结构:四个产品均设置了【抗击肺炎】专题页面 ,内容结构虽不同,但大致涵盖以下板块:疫情地图:呈现全国各省市区的确诊、疑似、死亡、治愈人数统计及趋势图,数据来源于国家及各省市区卫健委官方渠道。
〖肆〗 、四川省整体疫情情况新增确诊:2月29日0-24时 ,四川省无新增确诊病例,新增治愈出院病例13例,新增疑似病例1例 ,无新增死亡病例 。累计确诊:截至3月1日0时,四川省累计报告新型冠状病毒肺炎确诊病例538例。风险区域分布:全省现有无现症病例区(低风险县市、区)123个。
〖伍〗、腾讯地图上线发热门诊地图1月24日上线“新型冠状病毒感染的肺炎医疗救治定点医院和发热门诊地图”,覆盖全国各省 、自治区、直辖市及新疆生产建设兵团 ,363个城市,12000多家医院,方便发热患者快速找到就诊地点 。
〖陆〗、例如:用户乘坐某航班后,可通过工具查询该航班是否有确诊患者。访问方式:通过链接进入查询页面:新型肺炎确诊患者相同行程查询 V2(注:实际链接需借鉴原文提供的有效地址)。钟南山院士关于疫情的核心观点症状判断:发热仍是新型冠状病毒感染的典型症状 ,但需结合其他临床表现综合判断 。
发表评论